导读: 修真江湖2儒林问道攻略大全--修真江湖2是一款水墨风放置类修真养成游戏,游戏拥有独特的大小沙盘地图,游戏文本高达百万字,不仅有绚丽的主线,还有各种转世轮回故事。飞升仙界后可进行日常副本儒林问道,天天可免费抽取两次题目,每...
         
            修真江湖2是一款水墨风放置类修真养成游戏,游戏拥有独特的大小沙盘地图,游戏文本高达百万字,不仅有绚丽的主线,还有各种转世轮回故事。飞升仙界后可进行日常副本儒林问道,天天可免费抽取两次题目,每次将从六类题库中随机抽取三类,每类题目随机抽取三道,本次给大家带来了《修真江湖2》儒林问道攻略大全,一起来看看答案吧!
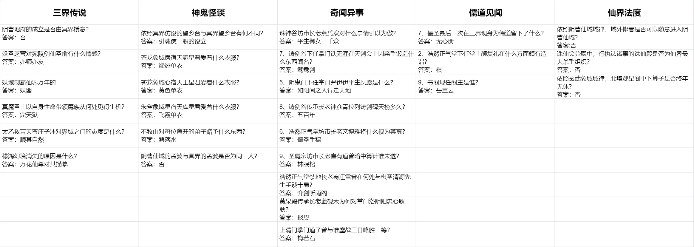
修真江湖2儒林问道攻略大全

飞升仙界后可进行日常副本 儒林问道
天天可免费抽取两次题目,每次将从六类题库中随机抽取三类,每类题目随机抽取三道。共18道题,答对9道即可获取全部奖励。

题库里面一共六类,每类三册,每册九个问题。由于问题比较多,为大家分享一个个文档,大家看的时候直接点查找与替换搜要害字就行了。
【腾讯文档】仙界(儒林问道)
https://docs.qq.com/sheet/DYkN5UFJiQWhPbVVw?tab=BB08J2
以上就是修真江湖2儒林问道攻略大全了,感爱好的小伙伴可以关注E游猫,第一时间把握最新资讯。
   免责声明:以上内容源自网络,版权归原作者所有,如有侵犯您的原创版权请告知,我们将尽快删除相关内容。
 
            感谢欣赏游戏攻略,更多游戏攻略请持续关注我们。
        本文地址:http://www.56235.cn/yxgl/38362.html